10月23日,《再见爱人5》宣布延播,网友猜测或许和邓莎老公路行行贿案有关。但也有人好奇,若路行真涉嫌违法为何还能上节目录综艺呢?随即有律师发声曝路行行贿的内幕。


据悉,路行曾向某退休干部行贿千万元,该干部被判10年6个月。路行没有被追责,但因为上综艺热度大涨,这段往事也被扒出。
这下网友纷纷指责邓莎,认为她是日子过得太好了,非要拉着老公一起上节目,要是把老公送进去,那就有的哭了。


说起来邓莎和路行算是《再见爱人5》里最具话题度的一对,随着节目的播出,路行的口碑也经历了几次反转。路行从最初说邓莎最大贡献是生孩子、吐槽邓莎演的都是丫鬟宫女被指看不起邓莎;到之后被扒出是身价不菲的老总,对邓莎更是霸总式宠妻,口碑迅速逆转,成了大家排队都想嫁的香饽饽。反倒是邓莎被骂“身在福中不知福”“既要又要”。

没想到路行口碑逆转没几天,过往行贿案件再被扒出,虽然路行本人没有被抓,但媒体却强调违法行为不可以沦为娱乐谈资,显然对于路行如此高调上节目还收获一片好评的行为并不认可。舆论愈演愈烈之际节目又官宣停播,很多人担心路行恐怕要沦为法制咖了。


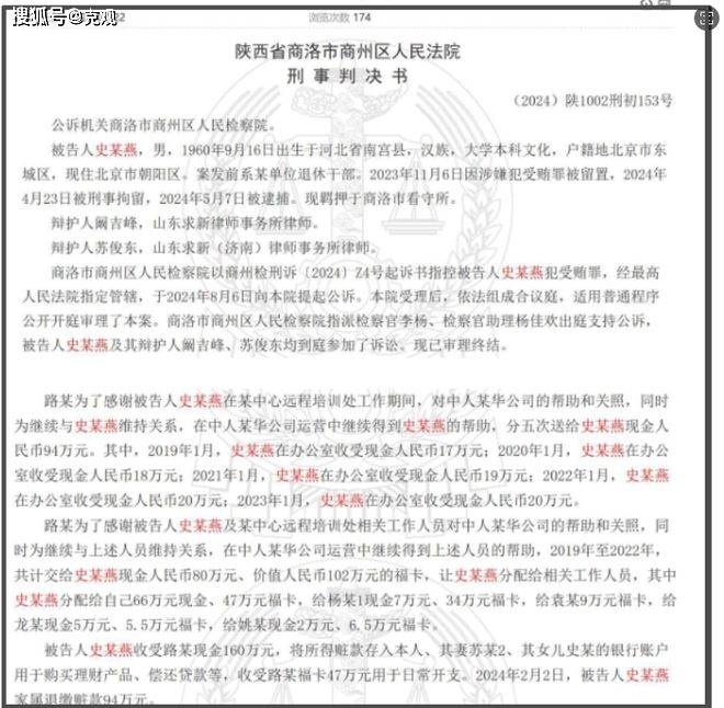
然而事实果真如此吗?业内律师曝出路行行贿内幕。资深的新闻法律相关媒体人老梁表示,从判决书上提到的“被告人史晓燕利用职务之便,为他人谋取利益”这个说法,能看出路行之所以不违法是因为他的行贿行为没有为了不正当利益。他收购行为是合法的,却遭对方索贿,所以不构成违法。




这也是为何史某燕被判10年多,但路行却没有被追究的原因。而且几大媒体在披露路行行贿案后,又删除了相关报道。
当然即便路行不涉嫌违法,在大家看来也应该低调为上,如今他如此高调的上综艺实在令人不解。很多人质疑路行是为了邓莎才愿意趟这趟浑水,继而对邓莎进行了更猛烈的攻击。然而事实果真如此吗?了解更多内幕后,大家认为邓莎才是用心良苦的那一位。

网友扒出路行公司市值2亿多的公司,去年赔了1亿多,今年预计亏损7000多万。猜测他或许是因为想圈钱才上综艺,情绪稳定也不是因为财富过人而是破产前的无奈。至于邓莎之所以说不知道路行的资产,则是知道对方的经济情况,担心离婚后被追债。

此前业内人士也透露,看了路行公司的业务范围,理解他之前为何不愿意上镜。而且这种类型的业务太费心,也难怪他没有闲情逸致给家人提供情绪价值。但业内人士表示路行的身价被高估了,不能算是霸总级别,顶多只是个中老板。而且随着时代的发展受到不小的冲击,不知这是不是他选择辞职并参加综艺的原因。



但不管怎么说,邓莎愿意带着老公上综艺,也算是在路行逆境时拉了对方一把,明知舆论风险仍选择共面,既帮丈夫缓解经济压力、提升曝光度,更藏着对这段婚姻的坚守与不放弃的心意。

