10月23日,综艺节目《再见爱人5》宣布延播,引发网友热议。有人猜测此举或与邓莎丈夫路行的行贿案有关,但也有人质疑:既然路行涉嫌违法,为何还能参与节目录制?随后,一位律师曝出路行行贿案件的内幕,令局势更加扑朔迷离。

据悉,路行曾向一位退休干部行贿千万元,该干部已被判处10年6个月有期徒刑。尽管路行本人未被追责,但因参与综艺节目人气飙升,这段旧事再次被挖出。网友纷纷指责邓莎,认为她生活优裕,却非要拉着丈夫一同上综艺“露脸”,更有人感叹:“要是把老公送进去,那就真的有得哭了。”

回顾《再见爱人5》,邓莎和路行是节目中最具话题性的夫妻档。节目播出后,路行的公众形象几度反转:起初,他称赞邓莎最大贡献是生孩子,吐槽她演多为丫鬟宫女角色,被质疑看不起妻子;随后有媒体爆料他身价不菲,是霸道总裁式的宠妻达人,口碑迅速逆转,一度成了“香饽饽”。反倒是邓莎因被指“身在福中不知福”“既要又要”,遭到不少批评。

然而,路行口碑回暖仅数日,其过去的行贿案被再次曝光。虽然他本人未被拘捕,但媒体纷纷强调,违法行为绝不应成为娱乐谈资,显然对路行如此高调登节目并获好评表示不满。舆论逐渐发酵,节目也随即宣布停播,引发不少人担忧路行恐将沦为“法制咖”。

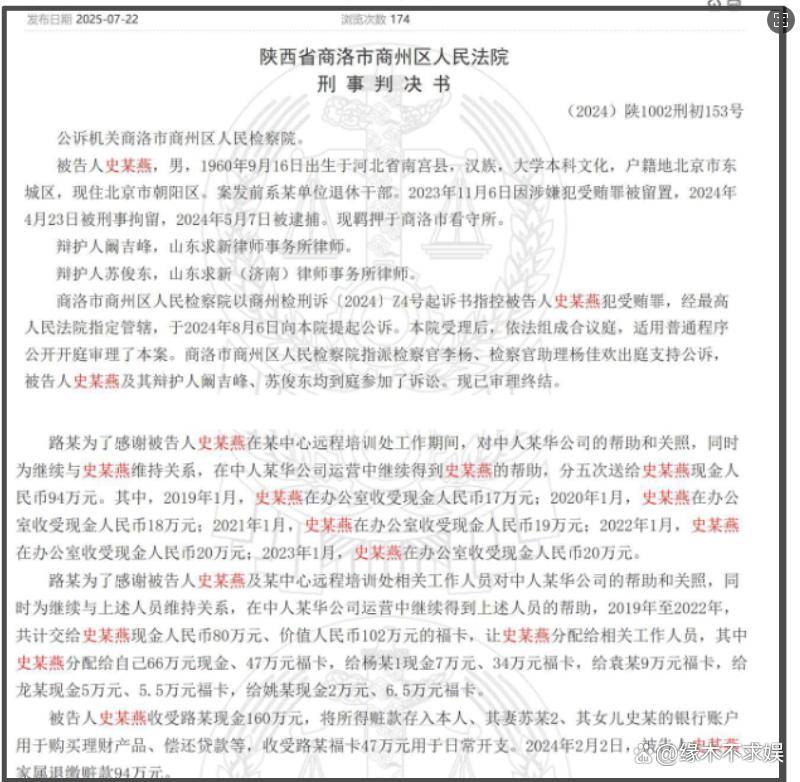
真相究竟如何?业内律师“老梁”透露,判决书中指出“被告人史晓燕利用职务之便为他人谋取利益”,可见路行未被认定违法的原因在于其行贿目的并非谋取不正当利益。据了解,路行收购行为合法,反被对方索贿,因此不构成违法。

这也解释了为何史晓燕被判刑10年多,而路行没有被追究责任。同时,多家媒体在披露相关报道后陆续删除内容。尽管如此,即便路行未涉嫌违法,公众普遍认为他应保持低调,如今却高调亮相综艺令人费解。许多人质疑这背后是路行为邓莎“挺身而出”,因此对邓莎提出更激烈的批评,但了解内幕后,不少人反而觉得邓莎才是真正用心良苦的人。

网友还扒出路行旗下公司市值超过2亿元,但去年亏损超过1亿元,今年预计亏损近7000万元。有猜测称,他入综艺圈或为圈钱,情绪稳定非因财富雄厚,而是经济危机前的无奈表现。至于邓莎曾称不清楚路行的资产状况,或因知晓经济困境,担心离婚后被追债。
此前业内人士透露,看过路行公司业务范畴后,理解他为何不愿意出镜。这类业务耗费心力,不足为外人道也难怪他未能为家人提供更多情绪支持。此外,业内普遍认为路行身价被高估,尚称不上霸总,顶多算是中小企业主。随着时代变迁,其行业也受到冲击,这或许也是他选择辞职参综的原因之一。

无论如何,邓莎愿意携手丈夫同台亮相,在路行低谷期给予支持,已彰显她用心良苦。她不仅帮助丈夫缓解经济压力、提升曝光度,更表达了对婚姻坚守与不放弃的态度。面对舆论风波,二人共同承担,共度难关,令人动容。

